Naos Blockchain Capital
INVEST IN THE CURRENCY OF THE FUTURE
Investing / startup / Crypto currency
OVERVIEW
Naos is a pioneer on the crypto currency investments environment in Mexico. I played a role in improving the website to ensure a superior user experience, contributing to the enhancement of the writing, UI, branding and navigational aspects.
My role: UX Designer Consultant
Team: CEO, Developer Team, Product Team and Marketing Team
Time: 4 months
Tools: Figma, Adobe Suite, Video conference services, multiple user testing tools.
ROADMAP
-
Naos was on the verge of unveiling a fresh style and defining its brand identity. As a UX designer, I played a significant role in this endeavor, crafting a series of illustrations to complement both the blog and quiz.
-
As the sole Spanish speaker on the UX Team, I undertook the task of translating findings and preparing interview documents for implementation. Additionally, I created documentation in both languages for the developer team, accommodating both native Spanish and English speakers.
-
I collaborated with another UX Designer to revamp the quiz aimed at assisting people in finding their optimal investment options.
SECTION: QUIZ
Background
Naos required a revamped quiz to appeal to user investors, prioritizing user engagement and ease of use.
Previous version of the language used and old design version.
Revised version for the new quiz, Improved UX overall.
Challenge 1: UX Writing improvement
As the sole Spanish speaker on the team, I took the lead in modernizing the UX writing, emphasizing a more engaging and accessible language. Our goal was to ensure clarity and motivation in our communication.
Challenge 2: A better User Experience
We chose a cleaner and more minimalist design, considering the substantial amount of information already burdening the user. Additionally, we implemented parallax scrolling to enhance the seamlessness of the experience.
Web version
Mobile Version
DOCUMENTATION FOR DEVS
Take a look at the bilingual documentation I provided for the quiz to the developer team:
SECTION: BLOG
Challenge 1: Easier rideability and better navigation
The previous version of the blog was difficult for users to read and navigate. That's why I proposed two solutions to enhance the experience: adding a navigational menu alongside the articles. This addition not only improved readability but also provided space for advertising and CTAs.
I also chose to enhance user engagement by simplifying the interaction buttons.
Web version
Challenge 2: The blog needed to be seamlessly implemented in HubSpot
Naos utilizes a blog hosted on HubSpot, which offers block-based editing. As a designer, there are limitations to achieving a distinctive visual identity within this framework.
I successfully designed a structure that could be implemented and enjoyed by users alike.
Mobile version
Challenge 3: Ensuring brand identity while Upcycling
I showcased various iterations of illustrations for inclusion in the quiz. Ultimately, we opted to repurpose and modify 50 existing designs, reducing the environmental impact.
I documented the process of giving credit to ensure that those responsible for implementing these images knew what steps to follow.
PRESENTING FINDINGS
Take a look at how I presented the blog research, findings and recommendations to the team
For a moment, our mental perspectives caused a barrier between us.
One of my primary responsibilities involved creating illustrations for the quiz. We held numerous meetings where I crafted questions in an attempt to align with their vision. Initially, I began developing illustrations from scratch, but after several iterations, I realized that finding a set of pre-designed assets closely resembling their vision would be more efficient. This solution not only proved to be more accurate but also significantly faster to implement. Otherwise, I estimated that creating the illustrations from scratch would have taken over two months, leading to increased digital waste.
The team was pleased, and the illustrations were seamlessly integrated into the brand's image.
WEBSITE AS A WHOLE
Information Architecture
Naos required an improved website structure as the navigation was unclear, leading users to easily get lost while seeking information. I proposed an Information Architecture (IA) solution, which was subsequently implemented.
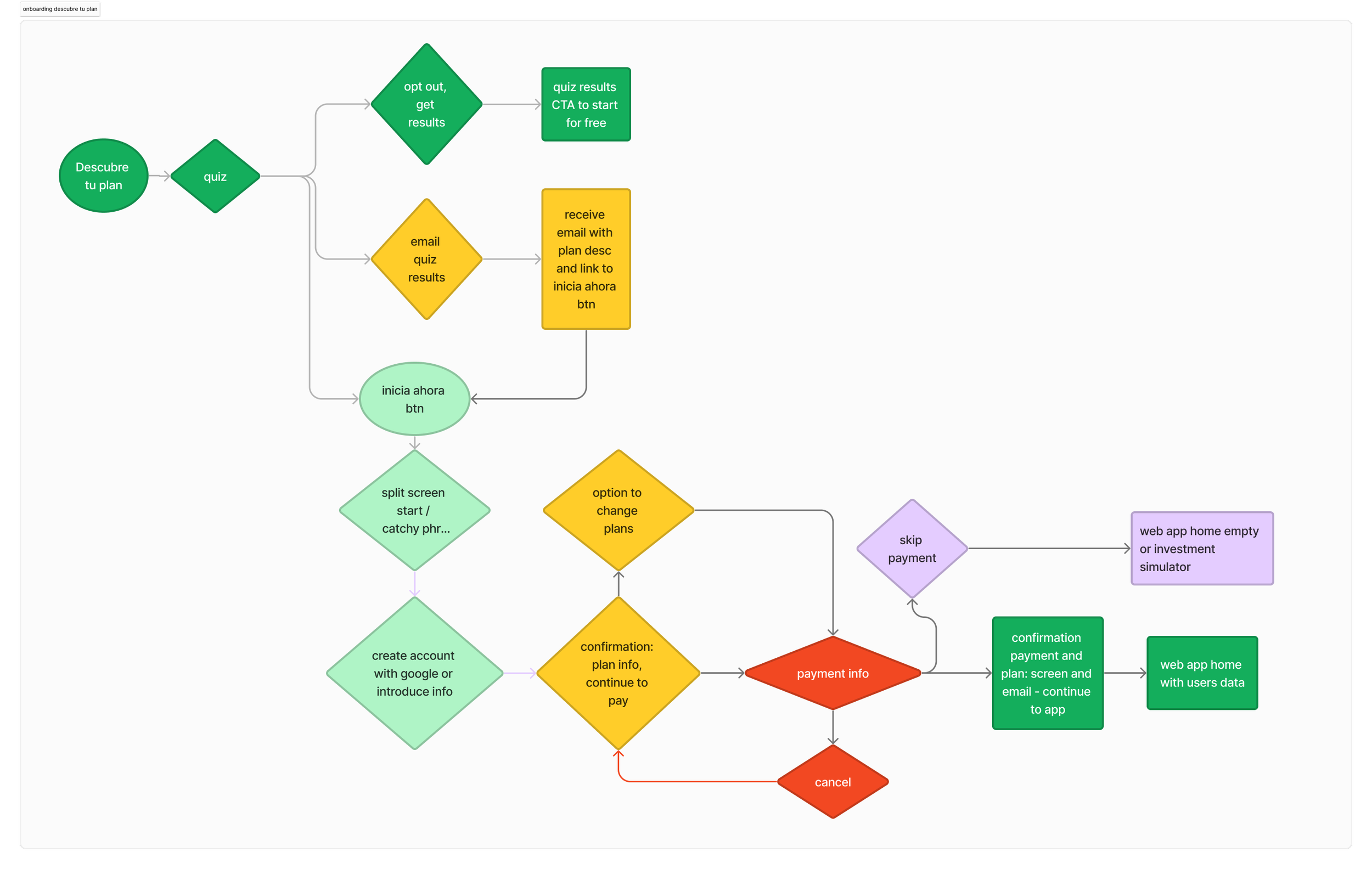
Onboarding
I crafted and presented two user pathways for onboarding new users. One pathway began with the main Call to Action (CTA), while the other activated after a user completed the quiz. The initial pathway prompted users to decide whether they wanted to proceed with the quiz. Incorporating the paywall, as suggested by the CEO, I developed this design based on insights gathered from competitor research during my tenure at Konvex.
Implementing the IA in the menus
After receiving approval for the IA, I proceeded to implement it across the menus, considering the three most commonly used formats: desktop, tablet, and mobile.
Learn about Naos and their investment options!
TAKEAWAYS AND NEXT STEPS
-
As website development progresses, It will undergo multiple iterations to ensure the optimal experience for both users and clients. The designs are currently in development and will be implemented in due course.
-
Working with startups is a constant challenge; ideas evolve rapidly, and as the company matures, there's often a need for significant revisions. Through this experience, I've learned to implement ideas using existing elements while ensuring legal compliance. This approach not only minimizes digital waste but also aligns better with fast-paced environments.
-
Working in a multilingual environment has been instrumental in my personal growth and development as a communicator. Continuously striving for better ways to interact with diverse team members has been rewarding. However, I've also learned firsthand how miscommunication can significantly impact a process.
Thank you!
While this story has concluded, there's more to discover. Connect with me on this site or through my socials to explore how I'm making an impact on the world.

